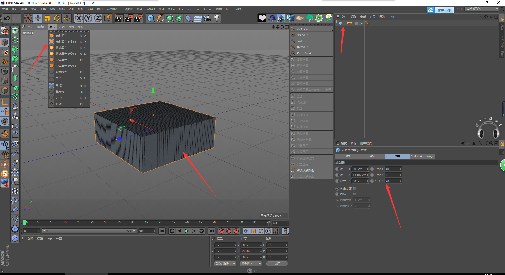
1. 新建一个立方体分段改为40,1,40,将显示模式改为光影着色线条,将立方体高度缩小点
2. 将模型转换为可编辑对象快捷键C 在选择里面找到循环选择在面模式下选择这一圈面
3. 在选择面的模式下鼠标右键给模型添加一个布料标签
4. 在休整里面 将宽度改为0.1,再点击一下缝合面的设置,第三步点击收缩,第四步点击设置初始状态 抱枕的模型就出来了
5. 新建一个平面体用于做背景,找一个带绒的大贴图直接拉近材质球区 给出的提示选择否
6. 进入材质球开始调节,在颜色通道里面复制这个着色器 勾选凹凸在纹理里面粘贴这个着色器
7. 进入反射层,降低高光
8. 新建一个材质球扔给背景
9. 打上一盏点光源细节改为平方倒数阴影改为软阴影,将灯光颜色改为偏暖色调
10. 打开渲染设置将抗锯齿改为最佳,效果里面添加全局光照和环境吸收
这是我渲染出来的图